.png)
The Client
A North American freight logistics and transportation management provider with over 300 employees faced growing challenges as its operations scaled. Customer, deal, and communications data was spread across NetSuite (ERP), Microsoft Fabric (data lake), Front (email), and Outlook, leaving no single source of truth for revenue or engagement.
To unify operations, the company partnered with Aptitude 8 to deliver a HubSpot Marketing & Sales Hub rollout, a custom RFP object, and real-time integrations with Fabric and Front. The project also included advanced data modeling, permissions, and structured training to support adoption.
The Challenge
- Disconnected Systems: Critical data lived across Fabric, NetSuite, and Front with no single source of truth.
- Manual RFP Management: RFPs were tracked in spreadsheets, limiting visibility, workflows, and reporting.
- Fragmented Communication: Sales emails in Front weren’t visible in HubSpot, blocking context for reps and managers.
- No Hierarchical Data Model: Multi-location customers couldn’t be modeled, creating blind spots in reporting.
- Scalability and Permissions: Teams required advanced partitioning, visibility rules, and GDPR-compliant governance.
-
Limited Control
-
Limited Control
-
Limited Control

The Solution
HubSpot CRM Foundation- Built a custom RFP object linked to Contacts, Companies, and Deals
- Implemented parent/child data modeling for multi-location customers
- Applied association labels, role-based visibility, and partitioning
- 15-min sync cadence from Fabric → HubSpot
- Daily & monthly aggregations: load volume, gross profit, service line penetration
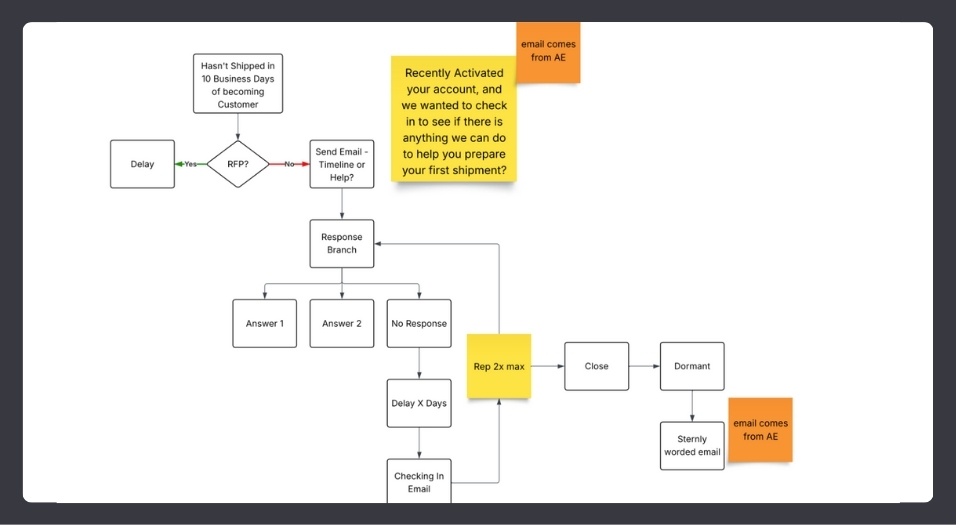
- Custom churn alerts, milestone triggers (Day 15/30/45/60/90), and forecasting models
- Configured controlled email logging into HubSpot timelines
- Enabled seatless user support for non-HubSpot licenses
- Applied error handling and duplicate prevention
- Synced credit approval and booking data into HubSpot
- Linked deal stages between NetSuite and HubSpot for shared visibility
Testing & UAT
- Sprint 1 pilot with 20+ users, validating Contact → Lead → Deal → Closed Won flows
- Tested conditional RFP forms and associations
- 10-video HubSpot Academy playlist (~10+ hrs) assigned with completion due dates
- Covered Sales Hub, Marketing Hub, and CRM administration
- Certification-based adoption tracked prior to go-live

The Outcome
The logistics provider now operates on a connected, governed, and scalable CRM built in HubSpot:- Real-time visibility from Fabric integrations keeps data fresh every 15 minutes
- RFP automation fully embedded in HubSpot, replacing spreadsheets
- Email visibility from Front improves rep handoffs and account context
- Data governance implemented with parent/child hierarchies and association labels
- User adoption achieved with 50+ staff onboarded via structured training
Strategic Impact
- Operational Efficiency: Manual RFPs and list loads replaced by automated workflows
- Faster Sales Cycles: Reps now manage RFPs, emails, and deals in a single system
- Improved Data Quality: Daily and monthly performance syncs reduced silos and duplicates
- Enterprise Scalability: Permissions, governance, and integrations prepare HubSpot for multi-division expansion
Pilot Users
Validated end-to-end workflows from Contact through Closed Won.
Onboarding Emails
Automated milestone sends at Days 15, 30, 45, 60, 90.
100% Churn Alerts
Triggered on full volume drops to flag high-risk accounts.
Data Syncs
Fabric pushes revenue and load data into HubSpot.
The Tools
New Tech Stack


HOW WE SET YOU UP FOR SUCCESS
Next Steps
With HubSpot and real-time integrations in place, the logistics provider is positioned to expand CRM capabilities. Next steps include deeper Fabric-driven insights such as churn detection and forecasting, extended automation for milestone emails and proactive engagement, and enhanced NetSuite and Front integrations. Governance models will scale alongside new divisions and users, ensuring HubSpot continues to serve as the central system of record connecting logistics data, communications, and sales activity in one platform built for growth.
About Aptitude 8
Implement. Integrate. Optimize.
Aptitude 8 is a technical consulting firm that helps companies make their business process, and the tools they use to deliver it, a competitive advantage. In today's business environment, the experience your customers have when buying from you is just as important as what you're selling. We build it better.