HubSpot for Technology & Software
Connect Your Data, Teams, and Workflows in One Place
One Platform. Every Stage of Growth.
Intro to HubSpot for Technology & Software
Software companies are built for rapid growth, but the systems behind them often struggle to keep up. Product-led acquisition, subscription models, and expansion revenue create momentum quickly, introducing complexity across data, teams, and processes. That complexity compounds fast, leaving go-to-market teams stitching together an incomplete picture.
Product data lives in one system, customer and subscription data in another. Marketing can't tie efforts to revenue, sales lacks visibility into renewals, and the business operates without a unified view of the customer lifecycle. HubSpot brings product signals, marketing activity, sales pipeline, and customer data together into one operational system, aligning naturally with how software businesses acquire, retain, and grow customers.
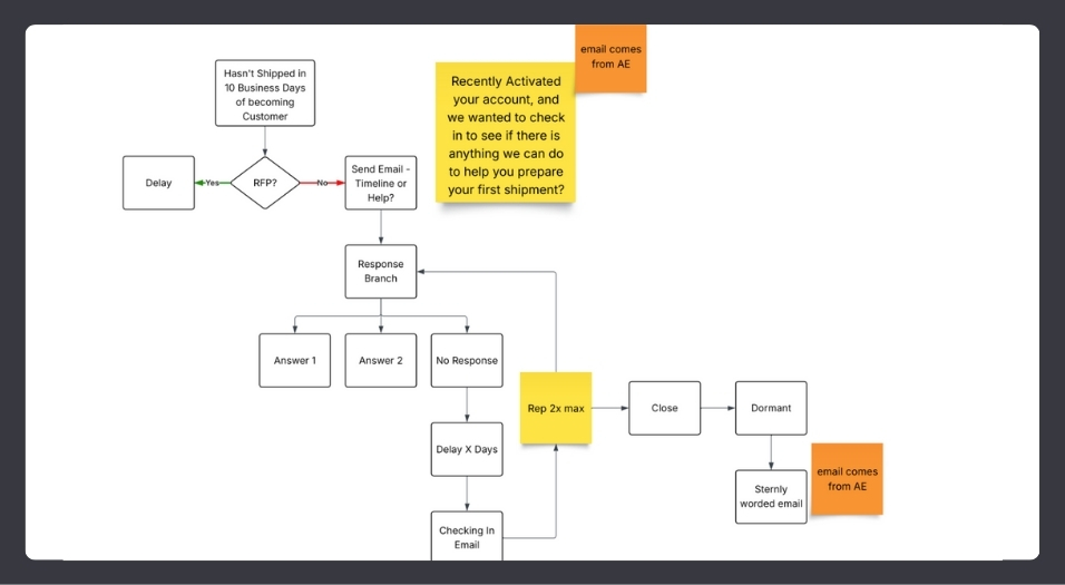
Product-led growth generates high volumes of trial users. Without structured onboarding and lifecycle management, most never convert.
Disconnected product, marketing, and customer success data creates blind spots. Teams miss signals, stall activation, and lose revenue.
- Connect product usage data to CRM and automation
- Track trial signups, activation milestones, and usage health
- Trigger onboarding workflows and route product-qualified leads
- Give customer success visibility into adoption and risk
- Automate lifecycle programs for retention and expansion
This creates a continuous lifecycle motion, turning product usage into a coordinated growth engine across every team.
Accelerate Recurring Revenue Operations
Turn subscriptions, renewals, and billing into predictable workflows
Subscription businesses rely on recurring revenue, but managing contracts and renewals across disconnected systems creates risk.
When sales, finance, and customer success operate separately, there's no single view of subscription data. This leads to missed renewals, delayed invoicing, and revenue leakage.
- Connect quoting, contracts, billing, and subscription data in one place
- Track subscription terms, pricing changes, and upcoming renewal dates
- Automate renewal workflows, billing notifications, and payment reminders
- Give customer success visibility into renewals and expansion opportunities
- Align sales, success, and finance around shared subscription data
This delivers a consistent end-to-end system for recurring revenue, improving renewal rates and reducing operational overhead.
Close Deals Faster and Grow Pipeline
Equip sales teams with structured workflows and deal visibility
Managing leads, outreach, and follow-ups across disconnected tools slows deal progression. This creates inconsistency across the pipeline.
Without shared lead data, opportunities fall through the cracks. Sales misses signals, and conversion rates suffer.
- Centralize prospect data, engagement activity, and sales workflows
- Track engagement across emails, calls, meetings, and interactions
- Automate lead routing, follow-ups, and task management
- Prioritize opportunities based on real-time engagement and intent
- Give sales full context from marketing and product activity
The result is a more efficient revenue motion, helping teams close faster and build a healthier pipeline.
Increase Customer Retention and Lifetime Value
Automate onboarding, engagement, and renewal workflows across lifecycle
Delivering a consistent customer experience across onboarding and renewal becomes harder as your customer base grows.
Limited visibility into engagement and value realization creates gaps. Onboarding becomes inconsistent, risk signals are missed, and renewals turn reactive.
- Trigger onboarding workflows when new customers sign contracts
- Send proactive communications based on usage and lifecycle stage
- Monitor customer health, adoption trends, and renewal timelines
- Give customer success visibility into risk and expansion opportunities
- Automate upsell, cross-sell, and expansion programs by behavior
A more proactive customer experience improves retention, increases lifetime value, and turns customers into a growth source.
Generate Consistent Demand and Qualified Pipeline
Automate campaigns, lead nurturing, and conversion workflows across channels
Generating consistent demand and converting it into qualified pipeline is harder when campaigns and data are disconnected.
Fragmented lifecycle data makes it difficult to understand what drives pipeline. Lead quality suffers and sales lacks conversion context.
- Launch multi-channel campaigns across email, ads, and landing pages
- Nurture leads automatically based on behavior and lifecycle stage
- Score leads using firmographic data, signals, and activity-based intent
- Route qualified leads to sales with full engagement context
- Track campaign performance and pipeline impact in one system
The result is a more reliable demand engine, improving lead quality and driving more predictable pipeline into the business.
Unify Systems and Eliminate Data Silos
Connect platforms and keep customer data synchronized across teams
As SaaS companies grow, expanding systems for product, billing, and support often lack reliable data alignment.
Fragmented customer data leaves teams working from different versions of the truth. Duplicate records and broken workflows follow.
- Sync product, billing, and customer data across systems automatically
- Eliminate duplicate records and reduce manual data entry
- Trigger workflows when key data points change across platforms
- Maintain consistent reporting across all go-to-market teams
- Ensure all teams operate from the same customer information
Teams gain a unified data foundation, improving integrity, streamlining operations, and enabling more confident cross-functional decisions.
Win More Enterprise Deals with Account-Based Strategies
Align marketing and sales around target accounts
Enterprise deals require a different approach, multiple stakeholders, longer cycles, and higher expectations for personalized engagement.
Marketing and sales often engage the same accounts in disconnected ways. Outreach feels generic and deal momentum slows.
- Identify and prioritize target accounts based on fit and intent
- Track engagement across multiple stakeholders within each account
- Coordinate marketing campaigns and sales outreach around account plans
- Surface key decision-makers and buying group activity
- Monitor account progression across complex multi-stage deal cycles
A more coordinated account strategy helps teams engage the right stakeholders and convert high-value enterprise opportunities.
Improve Forecast Accuracy and Revenue Visibility
Give leadership real-time insight into pipeline and performance
Accurate forecasting depends on consistent inputs, clear deal progression, and a reliable view of revenue performance.
Inconsistent data and manual updates make it difficult to trust forecasts. Leaders rely on outdated reports and disconnected systems.
- Track pipeline stages, deal velocity, and conversion rates across funnels
- Monitor quota attainment and revenue performance by team and rep
- Forecast revenue using historical trends and current pipeline data
- Identify risks, stalled deals, and gaps before targets are missed
- Reduce reliance on manual reporting and spreadsheet-based forecasting
Leadership gains a more accurate view of revenue performance, enabling faster decisions and more confident planning.
Automate Customer Engagement with AI
Use AI to respond faster and personalize customer interactions
As customer interactions increase across channels, maintaining fast and consistent engagement becomes difficult to manage manually.
Rising interaction volume pressures teams to respond quickly while delivering personalized experiences. High-value opportunities get overlooked and support turns reactive.
- Generate personalized responses to customer and prospect inquiries automatically
- Recommend next best actions based on behavior and lifecycle stage
- Automate support routing, ticket management, and resolution workflows
- Surface insights that help teams prioritize high-value interactions
- Coordinate communication across teams for a consistent customer experience
Teams operate with a more intelligent engagement layer, improving responsiveness and ensuring the right actions happen at the right time.
Global Logistics Provider Case Study: HubSpot CRM Implementation
Building a Unified CRM Across NetSuite, Fabric, and Front
A North American freight logistics provider partnered with Aptitude 8 to unify disconnected systems, automate RFP workflows, and build a scalable HubSpot CRM across 300+ employees.
Key Outcomes:
- Automated 100% of RFP workflows directly inside HubSpot
- Integrated Fabric with 15-minute real-time CRM data syncs
- Onboarded 50+ staff through structured certification-based training
- Replaced spreadsheet tracking with a custom RFP object and workflows
- Validated end-to-end CRM workflows across 20+ pilot users
This engagement transformed HubSpot into a connected, governed CRM, replacing manual processes and unifying logistics data, communications, and sales in one platform.
.png?width=552&height=88&name=aptitude8%20-%20standard%20-%20White%20-%20LG%20(1).png)